登录
注册
用户管理中心
关于我们
联系我们
收藏本站
设为首页
首 页
玉米种植
水稻种植
大豆栽培
马铃薯栽培
蔬菜生产
养猪技术
养牛技术
种子擂台
法律法规
榆树风采
林业苗木
土 地
学术园地
加工技术
12396动态
本地消息
新农村建设
肉鸡饲养
肥料综述
三农专栏
农机推广
专家支招
水产养殖
您好,欢迎光临!今天是:
导航栏目
·
新型合作组织
·
农业标准化
·
富硒技术
·
供给侧改革
·
地球村
·
便民专栏
·
转基因
·
秸秆利用
·
互联网+
·
饲草作物
·
农业视频
·
名博 名信
·
储藏技术
·
生态文明
·
玉米种植
·
生物 农药
·
中药材
·
烟草生产
·
水 产
·
花生栽培
·
露地蔬菜
·
食用菌栽培
·
外地经验
·
科技减灾
·
预测预警
·
农机维修
·
施肥技术
·
花卉
·
专家团队
·
走出误区
·
低碳生活
·
其它动物饲养
·
其它禽类饲养
·
蛋鸡
·
运动保健
·
施肥须知
·
展会信息
·
土地
·
农机推广
·
植物保护
·
提问窗口
·
林果苗木
·
水稻种植
·
大豆栽培
·
马铃薯栽培
·
设施 农业
·
养猪技术
·
养牛技术
·
种子擂台
·
法律法规
·
榆树风采
·
学术园地
·
加工技术
·
12396动态
·
新农村建设
·
肉鸡饲养
·
土地
·
肥料综述
·
三农专栏
·
专家支招
·
杂粮生产
·
文字仓库
您的当前位置:
网站首页
>>
全面总结7元素对作物的作用功效以及肥料…
>>
详细信息
全面总结7元素对作物的作用功效以及肥料…
此文章被浏览:572 次 发布时间:2017年05月19日
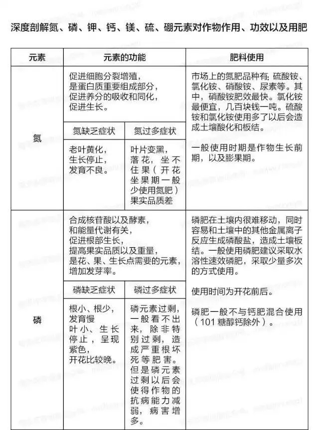
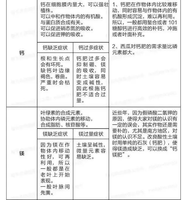
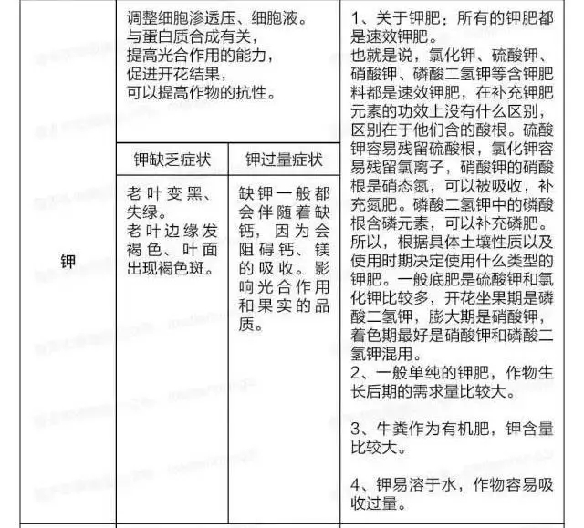
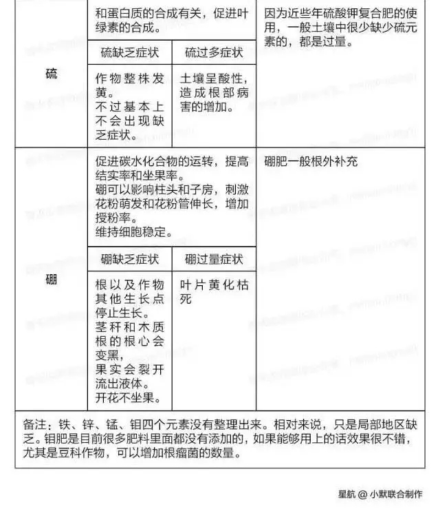
原标题:全面总结氮、磷、钾、钙、镁、硫、硼元素对作物的作用功效以及肥料类型
来源:每天农资@农极客
返回上一页
上篇:
农业部印发农膜回收行动方案
下篇:
网络销售擦码农药是违法行为!