您的当前位置:网站首页 >> 蔬菜用药要科学 这份权威药剂名单请收好! >> 详细信息
    蔬菜用药要科学 这份权威药剂名单请收好!
    此文章被浏览:523 次  发布时间:2017年05月15日

    文安农业在线 2017-05-14 10:55

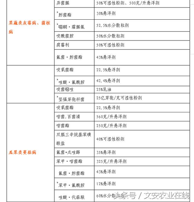
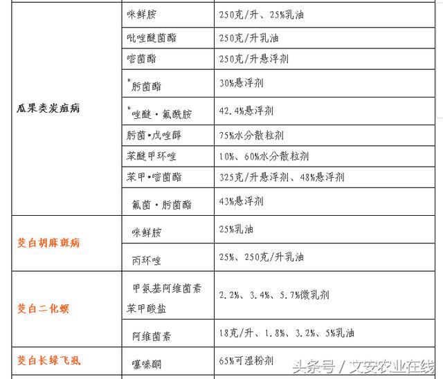
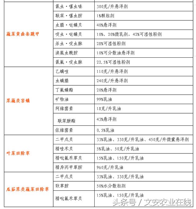
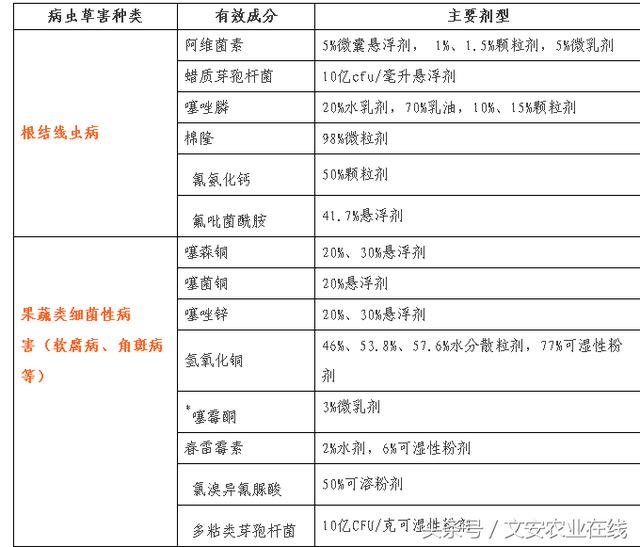
    日前,浙江省农业厅拟定了2017年主要农作物病虫草害防治药剂名单,推荐一批高效低毒低残留的防治药剂,涉及水稻、蔬菜、瓜果、果树、茶树等,供达人们选择。蔬菜上都推荐了哪些药剂呢?赶快来看看吧!

    蔬菜、瓜果病虫草害防治药剂名单

    注:标 * 号为2017年新增药剂。各位菜农在使用时要注意不同药剂的轮换使用,以延缓药剂抗性。

    来源:浙江农业