近日,针对我国粮食价格经历的一轮暴跌,农业部种植业管理司副司长潘文博作出了如下报告:
当前我国农业发展的现状


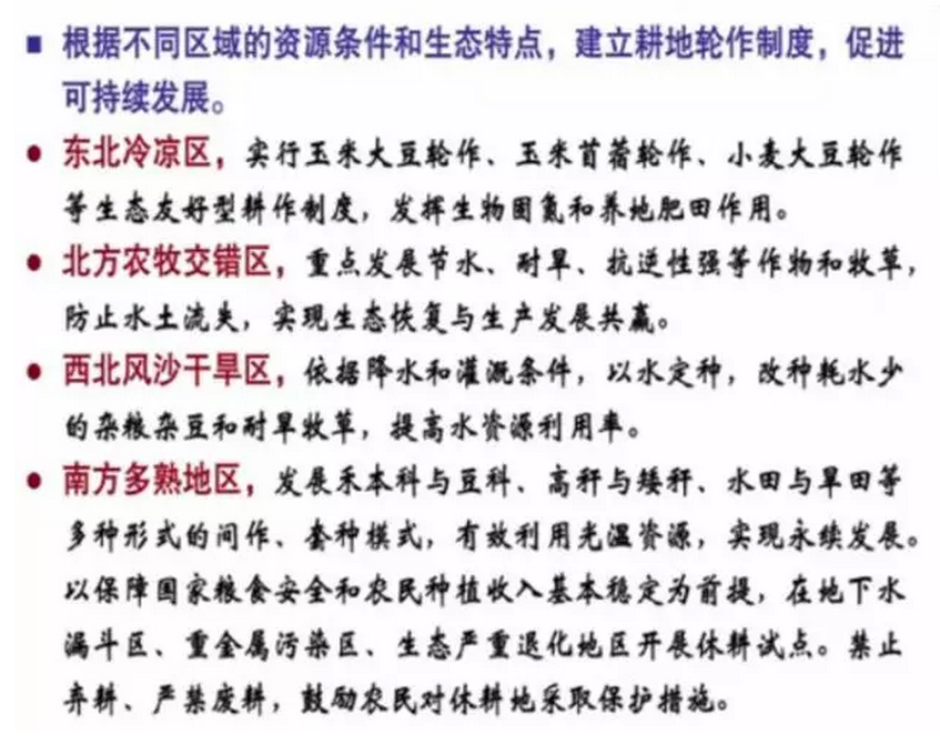
十三五期间种植业结构调整






水稻怎么调整?一句话

小麦怎么调整?
玉米怎么调整?


大豆怎么调整?


薯类杂粮怎么调整?
棉花怎么调整?
油料作物怎么调整?
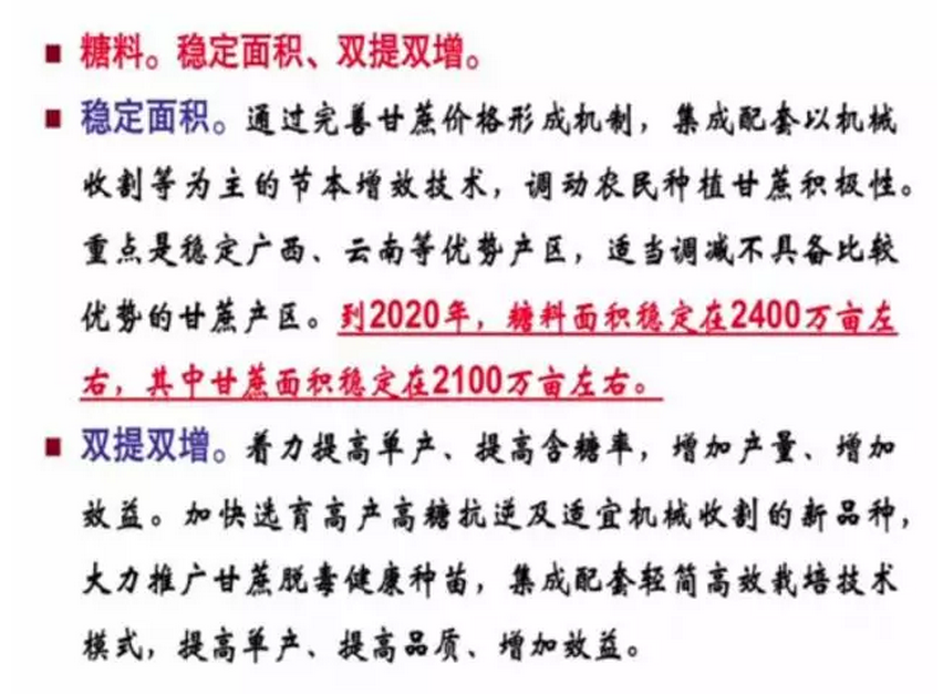
糖料作物怎么调整?

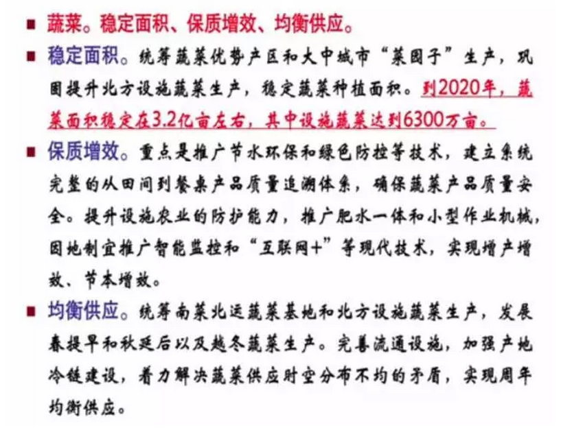
蔬菜怎么调整?

饲草作物怎么调整?

总结一下关于玉米的干货,拿好本本划重点了!(敲黑板了!!!)
调减籽粒玉米:
重点是减少东北冷凉区,北方农牧交错区,西北风沙干旱区春玉米,黄淮海地区地产的夏玉米面积。到2020年,玉米面积稳定在5亿亩左右,重点要减少这些地区玉米面积5000多万亩。
其中,黑龙江北部,内蒙古呼伦贝尔第四,五积温带,以及农牧交错区的玉米种植面积要减少3000万亩。
扩大青贮玉米:到2020年,青贮玉米面积达到2500万亩。
适当发展鲜食玉米:到2020年,鲜食玉米面积达到1500万亩。

